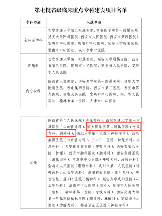
西安医学院二附院再添2个省级临床重点专科
纵览网讯(记者 袁毛毛) 近日,陕西省卫生健康委员会正式公布第七批省级临床重点专科建设项目名单。西安医学院第二附属医院呼吸与危重症医学科、胸外科凭借深厚的学科积淀、强劲的技术实力与优质的医疗服务,经过机构自评、省级评审、网络公示等多轮严格遴选,成功获批。

这一喜讯不仅是对两个科室多年来深耕细作、精益求精的高度肯定,更是西安医学院第二附属医院在学科建设道路上稳步前行、再创佳绩的有力见证。

此次两大科室成功获批省级临床重点专科建设项目,既是荣誉,更是责任。医院将以此为契机,持续加强专科内涵建设,进一步规范科室管理、优化诊疗流程、提升服务水平,着力打造技术精湛、服务优质、管理规范的标杆学科,力争在建设周期内实现学科建设水平的再提升、再突破。
截至目前,该院已拥有11个省级临床重点专科,专科能力建设体系日趋完善、布局更加合理。未来,西安医学院第二附属医院将继续秉持“仁爱、奉献、求实、创新”的院训精神,以省级临床重点专科建设为抓手,持续推进学科建设提质增效,不断加强人才队伍建设,深耕医疗技术创新,优化医疗服务流程,努力为广大患者提供更优质、更高效、更便捷的医疗健康服务,为保障区域人民群众身体健康和生命安全、打造区域医疗高地作出新的更大贡献!
作者:纵览网